《京丹波町議会 篠塚信太郎議員》
臨時議会で新庁舎の木材調達契約他を可決しました:2018年10月30日
臨時議会で新庁舎の木材調達契約他を可決しました:2018年10月30日
京都府 京丹波町議会議員 篠塚信太郎
2018年10月30日:京丹波町 篠塚信太郎
10月24日の臨時議会で新庁舎に使用する木材を
「京丹波木材供給共同企業体」
(構成員は京丹波町内に工場がある
「丸和木材」「梅原木材(株)」「(有)日清製材所」の3社)から ※日清製材所⇒日新製材所
「丸和木材」「梅原木材(株)」「(有)日清製材所」の3社)から ※日清製材所⇒日新製材所
33,676,560円で調達する特命随意契約を賛成9反対5で可決しました。
今回調達する木材(樹種は樹齢60年のスギ)は、
執務棟の柱・床・屋根に使用するもので、
執務棟の柱・床・屋根に使用するもので、
町有林(安栖里地内)を伐採・売却し製品を購入するものです。
町有林伐採費用は1787万7千円、
売却額は1643万円で差し引きすると144万7千円の赤字がでました。
伐採する場所にもよりますが、
樹齢60年のスギを売却した場合は赤字になることから
樹齢60年のスギを売却した場合は赤字になることから
スギは樹齢100年以上のものを伐採すべきとの意見もありました。
また、契約の方法として指名競争入札ではなく
特命随意契約にした理由についても質疑がありました。
特命随意契約にした理由についても質疑がありました。
特命随意契約した理由は別添のとおり。 ※下記





◇◇◇◇◇◇◇◇◇◇◇◇◇◇◇◇◇◇◇◇◇◇◇◇◇
一般会計補正予算 (第4号)資料
京丹波町新庁舎整備事業に係る先行木材調達について
平成 30年 9月 26日
1 目的
新庁舎整備事業で必要となる木材量は多量であり、
複数年度での平準化した調達が望ましいことから先行調達を行う。
2 予定数量
新庁舎建設に必要な原木量 約 2,400㎥ (製材量で約 1,000㎥)
3 調達の時期
平成30年度において、9月に町有林の皆伐事業から搬出される木材 (原木 500㎥)
と年内にもう1カ所の町有林で皆伐される木材 (原木 500㎥)から、
庁舎建設事業に適した木材を調達し、加工する。
また、少量の間伐材も併せて調達する。
庁舎建設事業に適した木材を調達し、加工する。
また、少量の間伐材も併せて調達する。
残りは、平成 31年度に調達を予定する。
平成30年度約 1, 000㎥ (原木)、 平成31年度約 1, 400㎥ (原木)
4 先行調達する部材
基本設計段階での発注となるため、汎用性の高い部材とする。
大梁の集成材部材、執務室部分の柱及び小梁並びに登梁 (製材)等の部材を想定
5 数量根拠
①1力 所の町有林皆伐事業から調達可能な原木量 (500㎥)の内訳
Aグレード (構造用製材用)≒ 300㎥ (全材径)
Bグレード (集成材ラミナ用)≒200㎥
②Aグレードの原木を優先し、①のうち適寸製材による調達可能数量は約 56㎥であり、
原木材積は 56÷30%≒187㎥
③原木ラミナは 500㎥-187㎥ =313㎥であり、ラミナ材積は、313×40%≒ 125㎥
④製材材積は、間伐材からの調達約 10㎥を加えて約 66㎥を調達する。

〔画像〕先行木材調達_p1

〔画像〕先行木材調達_p2

〔画像〕先行木材調達_p3

〔画像〕先行木材調達_p4
◇◇◇◇◇◇◇◇◇◇◇◇◇◇◇◇◇◇◇◇◇◇◇◇◇
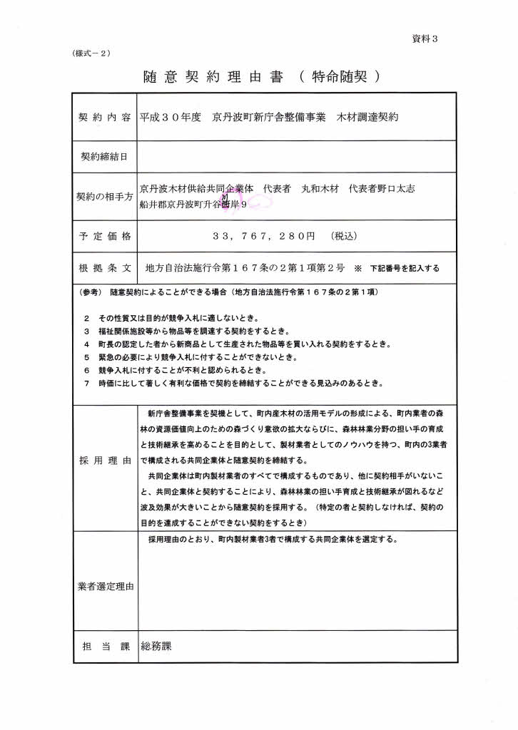
随意契約理由書 (特命随契)
契約内容 平成30年度 京丹波町新庁舎整備事業 木材調達契約
契約締結日
契約の相手方 京丹波木材供給共同企業体
代表者 丸和木材 代表者 野口太志
船井郡京丹波町升谷川岸9
予定価格 33,767,280円 (税込)
根拠条文 地方自治法施行令第167条の2第1項第2号 ※下記番号を記入する
(参考) 随意契約によることができる場合(地方自治法施行令第167条の2第1項)
2 その性質又は目的が競争入札に適しないとき
3~7 略
採用理由
新庁舎整備事業を契機として、町内産木材の活用モデルの形成による、
町内業者の森林の資源価値向上のための森づくり意欲の拡大ならびに、
森林林業分野の担い手の育成と技術継承を高めることを目的として、
製材業者としてのノウハウを持つ、
町内の3業者で構成される共同企業体と随意契約を締結する。
共同企業体は町内製材業者のすべてで構成するものであり、
他に契約相手がいないこと、共同企業体と契約することにより、
森林林業の担い手育成と技術継承が図れるなど
波及効果が大きいことから随意契約を採用する。
(特定の者と契約しなければ、契約の目的を達成することができない契約をするとき)
業者選定理由
採用理由のとおり、町内製材業者3者で構成する共同企業体を選定する。
担当課 総務課

〔画像〕随意契約理由書 (特命随契 )
◇◇◇◇◇◇◇◇◇◇◇◇◇◇◇◇◇◇◇◇◇◇◇◇◇
blog[小野一雄のルーツ]改訂版
2018年12月29日 01:04 ◆京丹波町 村山良夫議員
京丹波町議会 村山良夫議員[議会報告]30年12月第4回定例会
【随意契約の公正・公平性の担保】
議案72号 新庁舎用材の購入契約は、随意契約である。
当事者の名誉のためにも、価格の妥当性を担保する資料提供を要求した。
第三者見積はとっているが、企業の固有の情報もあり、公表できないとの事。
「公約である情報公開とその透明性を図る」
との主旨に沿った答弁は得られなかった。
◇◇◇◇◇◇◇◇◇◇◇◇◇◇◇◇◇◇◇◇◇◇◇◇◇