京丹波町 住民税非課税世帯等2,450(全世帯の39%)
[2022年1月1日現在]
◇◇◇◇◇◇◇◇◇◇◇◇◇◇◇◇◇◇◇◇◇◇◇◇◇
京丹波町[2022年1月1日現在]
世帯数 6,191
住民税非課税世帯 2,375
家計急変世帯 75
計 2,450 (39%)
◇◇◇◇◇◇◇◇◇◇◇◇◇◇◇◇◇◇◇◇◇◇◇◇◇
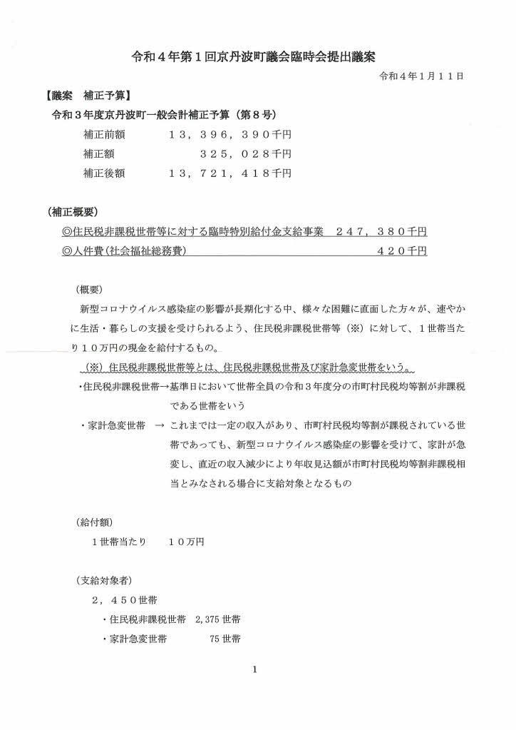
令和4年第1回京丹波町議会臨時会提出議案
令和4年1月11日
【議案 補正予算】
令和3年度京丹波町一般会計補正予算(第8号)
補正前額 13,396,390千円
補正額 325,028千円
補正後額 13,721,418千円
(補正概要)
◎住民税非課税世帯等に対する臨時特別給付金支給事業
247,380千円
◎人件費(社会福祉総務費)
420千円
(概要) -略-
住民税非課税世帯等(※)に対して、
1世帯当たり10万円の現金を給付するもの。
-略-
・住民税非課税世帯→基準日において世帯全員の令和3年度分の
市町村民税均等割りが非課税である世帯をいう
・家計急変世帯 → -略-
(給付額)
1世帯当たり 10万円
(支給対象者)
2,450世帯
・住民税非課税世帯 2,375世帯
・家計急変世帯 75世帯
(基準日)令和3年12月10日 p2/4
〔画像〕令和4年第1回臨時会 提出議案の概要_p1
◇◇◇◇◇◇◇◇◇◇◇◇◇◇◇◇◇◇◇◇◇◇◇◇◇
京丹波町 人口・世帯数
人口 13,318人
男性 6,356人
女性 6,962人
世帯 6,191世帯
[2022年1月1日現在]
〔画像〕京丹波町:人口・世帯数[2022年1月1日現在]
◇◇◇◇◇◇◇◇◇◇◇◇◇◇◇◇◇◇◇◇◇◇◇◇◇

![京丹波町:人口・世帯数[2022年1月1日現在]](https://livedoor.blogimg.jp/kazuo1947/imgs/1/a/1a73e222-s.png)